
近日,工业和信息化部、国家发展和改革委员会、教育部、科技部、财政部、人力资源和社会保障部、国家市场监督管理总局、国务院国有资产监督管理委员会等八部门联合发布了《“十四五”智能制造发展规划》(以下简称《规划》)。
智能制造是制造强国建设的主攻方向,其发展程度直接关乎我国制造业质量水平。发展智能制造对于巩固实体经济根基、建成现代产业体系、实现新型工业化具有重要作用。近十年来,通过产学研用协同创新、行业企业示范应用、央地联合统筹推进,我国智能制造发展取得长足进步,供给能力不断提升,支撑体系逐步完善,推广应用成效明显,具备了进一步推动系统创新、深化应用的良好基础。
《规划》以习近平新时代中国特色社会主义思想为指导,全面贯彻党的十九大和十九届历次全会精神,立足新发展阶段,完整、准确、全面贯彻新发展理念,构建新发展格局,深化改革开放,统筹发展和安全,以新一代信息技术与先进制造技术深度融合为主线,深入实施智能制造工程,着力提升创新能力、供给能力、支撑能力和应用水平,加快构建智能制造发展生态,持续推进制造业数字化转型、网络化协同、智能化变革,为促进制造业高质量发展、加快制造强国建设、发展数字经济、构筑国际竞争新优势提供有力支撑。
《规划》提出“十四五”及未来相当长一段时期,推进智能制造,要立足制造本质,紧扣智能特征,以工艺、装备为核心,以数据为基础,依托制造单元、车间、工厂、供应链等载体,构建虚实融合、知识驱动、动态优化、安全高效、绿色低碳的智能制造系统,推动制造业实现数字化转型、网络化协同、智能化变革。到2025年,规模以上制造业企业大部分实现数字化网络化,重点行业骨干企业初步应用智能化;到2035年,规模以上制造业企业全面普及数字化网络化,重点行业骨干企业基本实现智能化。
其中,到2025年的具体目标为:一是转型升级成效显著,70%的规模以上制造业企业基本实现数字化网络化,建成500个以上引领行业发展的智能制造示范工厂。二是供给能力明显增强,智能制造装备和工业软件市场满足率分别超过70%和50%,培育150家以上专业水平高、服务能力强的系统解决方案供应商。三是基础支撑更加坚实,完成200项以上国家、行业标准的制修订,建成120个以上具有行业和区域影响力的工业互联网平台。
《规划》紧扣智能制造发展生态的构建,从创新、应用、供给和支撑4个方面,提出了“十四五”推动智能制造发展的主要任务。一是加快系统创新,增强融合发展新动能。强化科技创新引领作用,推动跨学科、跨领域融合创新,打好关键核心技术和系统集成技术攻坚战,构建完善创新网络,持续提升创新效能。二是深化推广应用,开拓转型升级新路径。聚焦企业、行业、区域转型升级需要,围绕车间、工厂、供应链构建智能制造系统,开展多场景、全链条、多层次应用示范,培育推广智能制造新模式。三是加强自主供给,壮大产业体系新优势。依托强大国内市场,加快发展装备、软件和系统解决方案,培育发展智能制造新兴产业,加速提升供给体系适配性,引领带动产业体系优化升级。四是夯实基础支撑,构筑智能制造新保障。瞄准智能制造发展趋势,健全完善标准、信息基础设施、安全保障等发展基础,着力构建完备可靠、先进适用、安全自主的支撑体系。
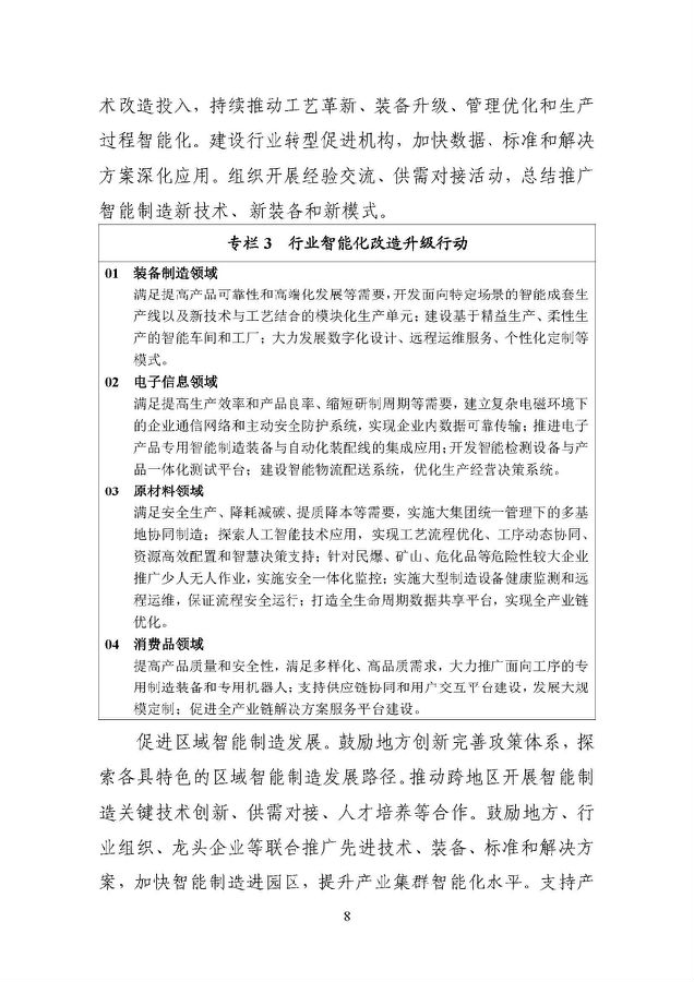
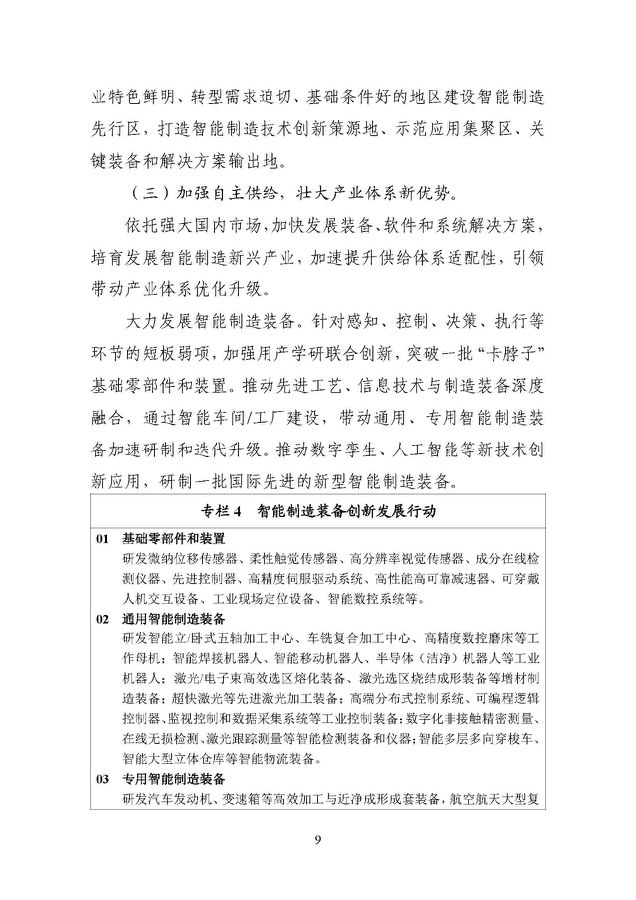
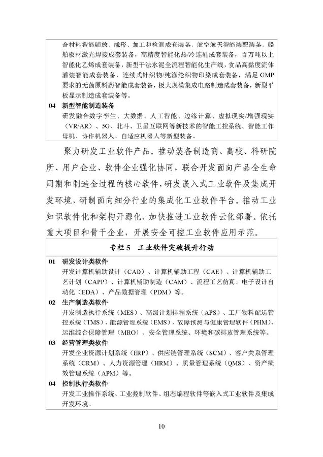
为保障各项任务顺利落地落实,《规划》部署了智能制造技术攻关行动、智能制造示范工厂建设行动、行业智能化改造升级行动、智能制造装备创新发展行动、工业软件突破提升行动、智能制造标准领航行动6个专项行动,以及强化统筹协调、加大财政金融支持、提升公共服务能力、深化开放合作4项保障措施。
关于印发“十四五”智能制造发展规划的通知
各省、自治区、直辖市、计划单列市及新疆生产建设兵团工业和信息化、发展改革、教育、科技、财政、人力资源社会保障、市场监管、国资主管部门,各中央企业,各有关单位:
现将《“十四五”智能制造发展规划》印发给你们,请结合实际,认真贯彻实施。
工业和信息化部
国家发展和改革委员会
教育部
科技部
财政部
人力资源和社会保障部
国家市场监督管理总局
国务院国有资产监督管理委员会
2021年12月21日




















(来源:河南装备联盟)
【版权归原作者所有,如涉版权请联系我们,谢谢】
“中部(郑州)智能装备制造业博览会”(简称:“CCEME”、“中部制博会”),由郑州瑞翔展览精心打造,每年春季在郑州举办,历经23年镞砺括羽,现已发展成为中部地区行业影响力与号召力的品牌盛会,被誉为“中部工业的晴雨表”,拥有了一大批稳定的参展商和专业的客户群体。
“中部制博会”将继续以“打造中西部地区装备制造业一站式高端采购优质平台”为己任,探索行业发展趋势,激发行业市场活力,营造行业发展氛围,建设最专业的交流贸易平台,引领传统制造业向 “智造”迈进!









