先进制造业·导读 近几年,智能制造装备产业受到国家高度重视,出台了一系列鼓励政策,政策支持下智能制造装备快速发展。为了更好的了解智能制造装备在我国的发展,拟从四个方面分析智能制造产业装备发展背景、产业发展现状、细分行业、发展趋势。
1.1 全球智能制造兴起
我国已经成为世界工厂,制造业是我国的支柱产业,但与发达国家的技术差异使我国只能从事劳动密集型产业,效率低、利润少。所以智能制造装备是制造业转型升级的关键。因为智能制造装备系统的主要特征体现了制造业生产的智能化,意味着从本质上提高生产效率,我国也将大力发展。未来,智能制造装备行业也将向自动化发展,自动化工厂建设是趋势。
智能制造装备是具有感知、分析、推理、决策和控制功能的制造装备的统称,它是先进制造技术、信息技术和智能技术在装备产品上的集成和融合,体现了制造业的智能化、数字化和网络化的发展要求。智能制造装备的水平已成为当今衡量一个国家工业化水平的重要标志。

促进我国智能制造行业快速发展的原因主要为国家制造业与发达国家存在较大的差异,因为自主创新不足,产业结构较落后及能源消耗过大等劣势,使我国人力成本较低,只能从事低端制造业,效率较低,收入较少。而制造业价值链高端被发达国家控制,能获取高额利润。所以,制造强国构筑“绿色贸易壁垒”、“技术壁垒”,通过严格的市场准入和限制条件,钳制欠发达国家制造产品的生产和销售。
特别是近几年,以美国为例,美国为了充分保证和利用技术优势,不断加大技术创新投入,不断研发新产品。而且美国目前正在努力重振制造业。2017年底的税制改革中,美国将企业税率从35%下调至21%,令企业将部分生产转移到美国的意愿有所增强,对我国制造业造成严重威胁。
中国与发达国家制造业差距主要体现在以下三个方面。一是自主创新不足。我国装备制造业在自主创新方面明显不足,完全自主知识产权的技术产品稀缺,原创技术及基础研究较少,关键技术及核心部件依赖进囗,对外依存度较高。二是产业结构待改善。体现在中低端产业产能过剩,高端产业的保障能力不能得到有效满足,尤其是先进装备及核心部件、高性能材料以及高技术制造工艺等方面,导致我国装备制造业中低端市场同质化竞争严重。三是能源消耗较大。由于长期的粗放式发展,而且受制于在环保技术开发、环境保护投入、企业社会责任制度建设缺失等方面与制造业发达国家相差较大。
制造业转型升级原因有两个方面。一是源自世界制造强国的技术优势压力:美国的创新能力全球闻名,在第四次工业革命新兴技术重大发展的前沿领域有一席之地。美国目前正在努力重振制造业。2017年底的税制改革中,美国将企业税率从35%下调至21%,令企业将部分生产转移到美国的意愿有所增强。二是源自产业转移和新国际贸易保护主义的压力:发达国家将低端制造业向发展中国家转移并通过对制造业价值准高端的控制,获取高额利洞,而发展中国家只能收获较少利润。
中国装备自给率虽然达到了85%,但主要集中在中低端领域。中国高端装备制造产业与国外的技术差距至少在10年以上。

虽然目前我国已经成为制造业大国,但“大而不强”依然是困扰我国制造业发展的主要矛盾,据中国机械工业联合会的数据显示,在高端装备领域,我国80%的集成电路芯片制造装备、40%的大型石化装备、70%的汽车制造关键设备及先进集约化农业装备仍然依靠进口。
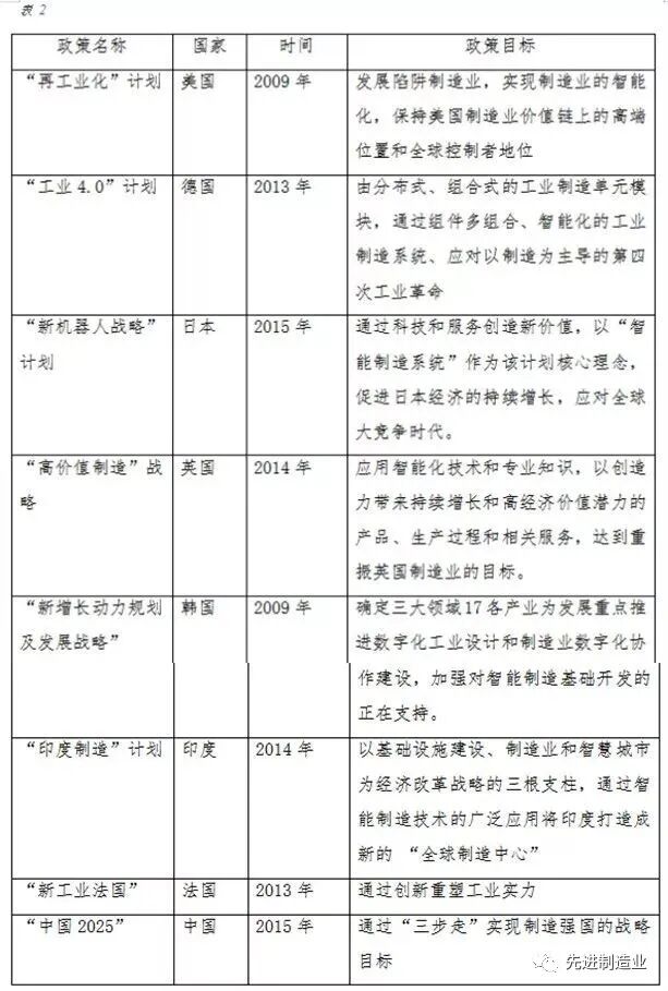
装备制造业是国之重器,是制造业的基石。美国、德国、英国、日本等世界发达国家纷纷实施了以重振制造业为核心的“再工业化”战略,颁布了一系列以智能制造为核心的国家战略。

1.2 国家鼓励智能制造业发展
政策支持力度不断加大,智能制造产业迎来大好发展时机。国家无论是从顶层政策体系,还是细节政策引导都出台相应规定,如下表。


2018年11月,国家统计局发布了《战略性新兴产业分类(2018)》,智能制造装备产业被纳入战略性新兴产业。智能制造装备产业主要包括以下几个方面。


1.2人口红利递减
人口红利递减:人口老龄化、工资高企导致劳动力优势减弱,智能制造提高生产效率势在必行。近几年中国劳动力人口逐年递减,2013年中国劳动力人口为73.9%,预计至2023年将降至70%左左右。同时, 近几年,我国城镇私营企业人员年平均工资不断上涨,2018年全国城镇私营单位就业人员年平均工资为49574元,比上年增加3814元,名义增长8.3%,用工成本上涨迫使企业主动选择智能装备节省人工成本。而随着技术的发展,工业机器人的生产成本不断降低,成本回收期逐年减少,从2012年成本回收期为5.2年,至2020年有望下降至0.77年。
2.1 智能制造产业装备产业链
智能制造装备是指具有感知、分析、推理、决策、控制功能的制造装备,它是先进的制造技术、信息技术和智能技术的集成和深度整合。智能制造装备已经形成了完善的产业链,包括关键基础零部件、智能化高端装备、智能测控装备和重大集成装备四大环节。

2.2“四大区域”集聚格局初步显现
从智能装备行业的区域竞争格局来看,目前,我国的智能制造装备主要分布在工业基础较为发达的地区。在政策东风吹拂下,我国正在形成珠三角、长三角、环渤海和中西部四大产业集聚区,产业集群将进一步提升各地智能制造的发展水平。
环渤海地区:依托地区资源与人力资源优势,形成“核心区域”与“两翼”错位发展的产业格局。其中,北京在工业互联网及智能制造服务等软件领域优势突出。
长三角地区:培育一批优势突出、特色鲜明智能制造装备产业集群,智能制造发展水平相对平衡。
珠三角地区:加快机器换人,逐步发展成为“中国制造”主阵地。其中,广州围绕机器人及智能装备产业核心区建设,深圳重点打造机器人、可穿戴设备产业制造基地、国际合作基地及创新服务基地。
中西部地区:落后于东部地区,尚处于自动化阶段,依托高校及科研院所优势,以先进激光产业为智能制造发展的“新亮点”,发展出了技术领先、特色突出的先进激光产业。

2.3 智能化高端装备市场份额高
智能化高端装备在我国经济结构转型升级中处于核心环节,是国民经济和国防建设的重要支撑,是推动工业转型升级的关键引擎。近几年,我国智能化高羰装备仍占据最高份额,关键基础零部件份额提升。

2.4 智能制造装备存在的3大问题
一是与发达国家相比存在差距。我国智能制造装备产业技术创新能力薄弱,新型传感、先进控制等核心技术受制于人,在新技术和新产品的研发上,多数仍跟国外先进企业的技术发展,技术上仍存一定的差距。二是企业规模小,竞争力弱。智能制造装备产业在我国起步晚,国内优势企业数量少,产业组织结构小,竞争力弱,缺乏具有国际竞争力的骨干企业,仅少数企业发展到一定的实力。三是产业基础薄弱,缺乏行业内的支持。智能制造装备产业基础薄弱,行业内的配套企业整体实力较弱。一些优势企业在系统的整体技术与集成能力上有所突破,但一些核心部件的制造仍缺乏国内企业的配套支持,仍受制于国外企业。
根据德勤调查发现,中国工业企业智能制造五大部署重点依次为:数字化工厂(63%)、设备及用户价值深挖(62%)、工业物联网(48%)、重构生态及商业模式(36%)以及人工智能(21%)。从相关技术来看,受访企业所关注的相关技术包括工业软件、传感器技术、通信技术、人工智能、物联网、大数据分析等。


3.1 工业机器人
人力成本的上涨是推动电子行业机器换人的主要因素;同时,随着工业机器人国产化进程的加速带来了工业机器人价格的下降。据全球预测和定量分析公司牛津经济研究院(Oxford Economics)发布的报告显示,预计未来10年,机器人将代替全球2000万个制造业岗位,每一个新机器人进入劳动力市场,将平均有1.6名制造工人被替换。其中,中国已占据世界工业机器人的五分之一,每三个进入劳动力市场的新机器人中就有一个安装在中国。到2030年,中国将有1400万机器人被投入使用,较世界其它地区处于领先地位。
中国工业机器人发展较快,约占全球市场份额三分之一,连续六年成为全球第一大应用市场。2018年,中国工业机器人产量达到14.8万台,占全球产量的38%以上。受制于下游行业的需求放缓——汽车行业迎来28年首次销量下滑,3C行业增长也大幅度回落,2019年上半年,整个行业订单增长疲软,产量持续下滑,仅为7.5万台,下降幅度为10.1%。但根据中国电子学会数据显示,2019年上半年全球机器人市场规模达144亿美元,其中中国机器人市场规模达42.5亿美元,占比达到29.5%,在全球仍扮演者重要角色。


3.2 工业互联网
智能制造可实现整个制造业价值链的智能化,而工业互联网是实现智能制造的关键基础设施。2018年6月12日,工信部公示了《2018年工业互联网创新发展工程拟支持项目》,表明工业互联网进入了实质发展阶段。2018年中国工业互联网市场规模达到5313亿元,根据中国工业互联网产业联盟的测算,预计到2020年市场规模将达到万亿量级。

各类企业加紧布局,抢占发展制高点。作为推动制造业与互联网融合发展的重要抓手,工业互联网平台的理念和重要性逐渐被产业界所认识,全球各类产业主体积极布局工业互联网平台,以抢占发展制高点。在政策、技术等因素的推动下,中国已经出现一批工业互联网平台,产业体系已初步完善,具体见下图。

3.3 人工智能
人工智能+制造业——创造“智造”新业态。中国人工智能迈向了2.0阶段,以通过互联网联系在一起的一套巨大的智能系统为标志。从智能制造业角度出发,人工智能技术正在深入改造制造行业。新一代人工智能技术与制造业实体经济的深度融合,成为应用市场一大亮点,催生了智能装备、智能工厂、智能服务等应用场景,创造出自动化的一些新需求、新产业、新业态。

中国人工智能产业规模超400亿。近年来,中国人工智能产业发展迅速,跟据中国信通院数据,2015年到2018年中国人工智能产业规模复合平均增长率为54.6%,高于全球平均水平(约36%)。
2018年,中国人工智能产业市场规模已达到415.5亿元。其中,企业技术集 成与方案提供、关键技术研发和应用平台两个应用领域据发展火热。据中国新一代人工智能发展战略研究院2019年5月发布的《中国新一代人工智能科技产业发展报告(2019)》数据,截至2019年2月,人工智能企业广泛分布在18个应用领域,上述两个领域企业数占比最高,分别达到15.7%和10.5%。


3.4 3D打印
3D打印——崛起中的智能制造方式。3D打印不仅仅是炫酷的前沿科技,更是有望革新制造业的“潜力股”。其集合了大规模生产的高效和手工生产的灵活等优点,制造业的全流程都可以引入3D打印,能实现制造过程的高效率和低成本,代表了智能制造的未来发展方向。近年来,我国3D打印行业发展迅速,从2013年3.2亿美元的市场规模发展到2018年的23.6亿美元,5年的复合增长率达到49.1%。

3D打印核心零部件依赖进口国内企业有较大提升空间。近年来随着航空航天、汽车工业等的技术进步,其零部件的结构越来越复杂,对构件的性能要求也更高,传统的金属切削加工方法受到严峻的挑战。相比于传统的减材制造方式,3D打印能够实现复杂零部件的一次成型,是制造业领域有代表性的颠覆性技术。然而,国内3D打印起步较晚,企业数量与规模均偏小,打印专用新材料与核心零部件严重依赖进口,关键技术受制于人。2018年国内3D打印行业收入排名第一的先临三维营收为3.63亿元,仅为国际巨头Stratasys的7%,进口替代还有较大提升空间。
3.5激光切削
金属切削机床是目前主流的机床产品,全球销量占全部机床的比例达到52.48%,金属切削机床不仅可以应用于电力、船舶、航天航空等领域,还可用于电子、汽车、新能源、纺织等行业的自动化设备制造中。在经历了2011-2017的震荡波动后,受汽车、3C等主要下游行业景气度下滑及固定资产投资增速持续疲软影响,我国机床增量市场持续萎缩,2018年我国金属切削机床产销同比分别下降24%和25%,2019年上半年均同比下降了10%左右。

激光加工作为一种高精度、高效率的材料加工方式,随着激光设备技术提升,应用越来越广泛,对于传统刀具式金属切削机床的替代率有望不断提升。假定激光切削比传统金属切削机床效率提升3倍,则保有量上限合计约325万台,假定渗透率分别达到15%、25%、50%,单台激光器均价为26/13/6.5万元,测算得用于金属切削的激光器市场空间总容量最高可达4000亿元。

3.6 智能制造系统解决方案
智能制造系统解决方案供应商在智能制造的推进过程中起到至关重要的作用。智能制造工程实施三年以来,我国顶层规划、试点示范、标准体系建设有效推进,全社会智能制造的氛围逐步形成。2017年,中国智能制造系统解决方案市场规模达1280亿元,同比增长20.8%;2018年市场规模约为1560亿元,同比增长21.9%。

受益于用户数字化建设的持续推进,用于研发、物流、服务等环节的智能制造系统解决方案也在加强,相关环节智能制造系统解决方案的应用比例有所提升。排名前五位的智能制造系统解决方案的是:柔性装配系统、加工环节数字化系统、智能输送系统、智能仓储系统以及企业资源计划(ERP),占比分别为18%、13%、10%、9%、8%。

4 智能制造发展趋势
落后的技术迫使我国制造业转型升级,同时,也只有掌握技术,才可以改变劳动密集型产业现状。制造业转型的主要方向为智能制造,主要有五点特征,第一,智能机器在一定程度上表现出独立性、自主性和个性,甚至相互间还能协调运作与竞争;第二,人机一体化一方面突出人在制造系统中的核心地位,同时在智能机器的配合下,更好地发挥出人的潜能;其余分别为结合虚拟现实技术,自组织与超柔性以及学习能力与自我维护能力。智能制造不仅能提高生产效率,同时在一定程度上能真正解放生产力。我国也将智能制造装备系统作为目前制造业发展的主要方向。

智能装备制造将体现在五大方向,每一发展方向都涉及两个相应的具体领域,真正的智能化,是从生产到服务过程的装备智能化。首先,生产方式的智能化,在生产方式上,智能工厂及智能设备的普及和配备才能真正实现智能生产。其次,产品的智能化体现在芯片、传感器、机器视觉等新型人工智能产业。
另外,定制化生产和产品追溯将成为智能制造的新业态新模式;管理实现智能化需要在生产管理及物流管理等领域结合人工智能等实现机器赋能,让管理效率同时有更大程度提升。最后,服务将同步实现智能化,具体体现在在线监测、远程诊断及云服务方面。总体来看,实现彻底智能化制造装备主要历经三个阶段,智能工厂到数字化工厂最后实现自动化工厂。

未来,我国智能制造装备呈现出自动化、集成化、信息化、绿色化的发展趋势。自动化体现在装备能根据用户要求完成制造过程的自动化,并对制造对象和制造环境具有高度适应性,实现制造过程的优化;集成化体现在生产工艺技术、硬件、软件与应用技术的集成及设备的成套及纳米、新能源等跨学科高技术的集成,从而使设备不断升级;信息化体现在将传感技术、计算机技术、软件技术“嵌入”装备中,实现装备的性能提升和“智能”;最后绿色化主要体现在从设计、制造、包装、运输、使用到报废处理的全生命周期中,对环境负面影响极小,使企业经济效益和社会效益协调优化。
来源:先进制造业
【版权归原作者所有,如涉版权请联系我们,谢谢】









